欢迎莅临湖南楚林地理信息研究院有限公司!我们竭诚为您服务!
关于我们
加入收藏 |
设为首页 |
全国统一热线:
0731-89921622
网站首页
走进楚林
公司简介
董事长致辞
企业文化
新闻动态
行业动态
公司新闻
招贤纳士
空间规划
总体规划
专题研究
专项规划
详细规划
规划调整
智慧城市
智慧国土
智慧公安
智慧交通
智慧旅游
智慧城管
智慧电网
智慧供水
智慧安监
地理信息
地面移动测量系统
常规航空摄影测量
航空数据获取
低空数码航摄
激光雷达
高精度地图服务
三维建模
测绘工程
自然资源
国土资源
林业资源
水利资源
资源调查
软件开发
KEYmap软件
地理信息平台
数字城市产品研发
战略优势
服务优势
服务承诺
BOSS系统
合作伙伴
合作伙伴
NEWS
新闻资讯
行业动态
公司新闻
招贤纳士
24小时服务专线
0731-89921622
联系方式
售前:0731-89921622
邮箱:cltdgh@163.com
地址:湖南省长沙市雨花区环保路与汇金路交叉口长沙屿B2-110
行业动态
当前位置:
网站首页
>
行业动态
>
详情展示
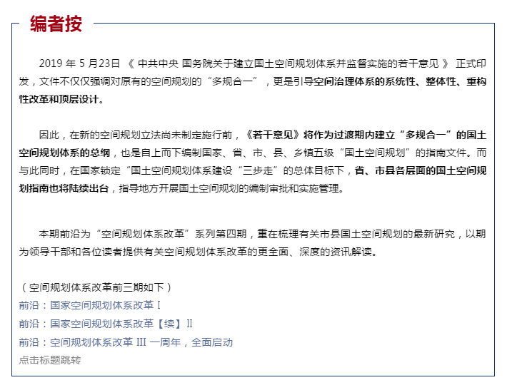
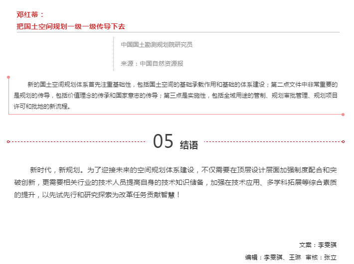
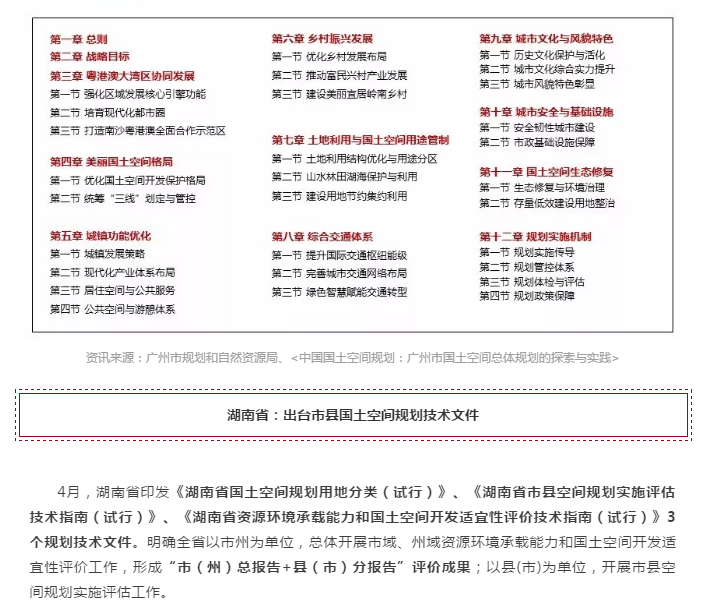
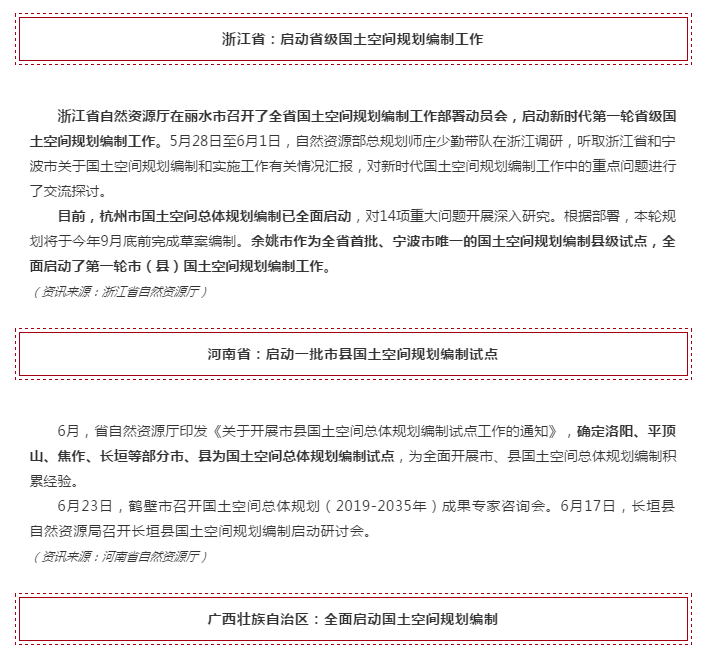
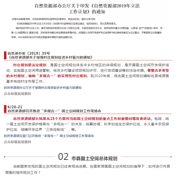
前沿:市县国土空间总体规划(2019/12)
发布时间:
2019-07-08
浏览量:
次
分类:行业动态
上一篇:
自然资源部印发通知明确村庄规划编制管理要求
下一篇:
智慧国土空间规划:资源环境承载能力和国土空间开发适宜性评价
LINK
友情链接
湖南好搜
版权所有:湖南楚林地理信息研究院有限公司 技术支持:
湖南好搜
备案号:
湘ICP备18004660号
咨询热线
0731-89921622
微信二维码