欢迎莅临湖南楚林地理信息研究院有限公司!我们竭诚为您服务!

关于我们加入收藏  |设为首页  | 
全国统一热线:0731-89921622

行业动态

当前位置:网站首页 > 行业动态 > 详情展示

智慧国土空间规划:资源环境承载能力和国土空间开发适宜性评价

发布时间:2019-04-11 浏览量: 分类:行业动态

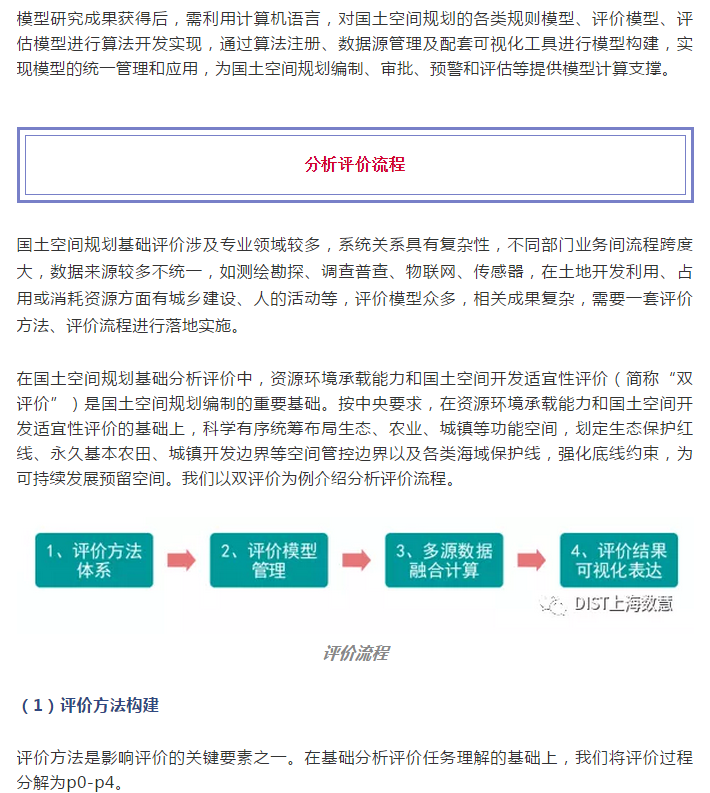
1.png

2.png

3.png

4.png

5.png

6.png

7.png

8.png

9.png


LINK 友情链接

版权所有:湖南楚林地理信息研究院有限公司 技术支持:湖南好搜  备案号:湘ICP备18004660号